Healing frostbite without scars: the promise of skin organoids
Press Release March 4, 2025
Healing frostbite without scars: the promise of skin organoids
img img

KNOXVILLE, TN, March 04, 2025 /24-7PressRelease/ -- KNOXVILLE, TN, A new study has unveiled a promising new treatment for frostbite, utilizing human-induced pluripotent stem cell (hiPSC)-derived skin organoids. These organoids, when combined with gelatin-hydrogel, have been shown to significantly accelerate wound healing, reduce inflammation, and promote the regeneration of epidermal stem cells in frostbite model mice. In the later stage of wound healing, the organoids regulate essential pathways to reduce fibroblast-to-myofibroblast transition and remodel the extracellular matrix (ECM), preventing abnormal scar formation. This innovative approach offers a fresh therapeutic strategy for frostbite, addressing the persistent challenges of delayed healing and scarring associated with severe frostbite injuries.

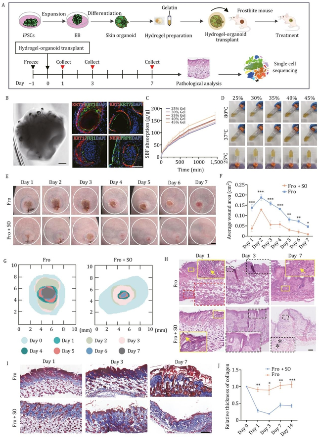
Frostbite is a severe cold injury that affects millions worldwide, often resulting in prolonged recovery, scarring, and long-term complications such as chronic pain and dysfunction. The injury typically begins with cold-induced cell death, localized inflammation, and tissue ischemia, which disrupt the skin's ability to heal. Current therapies, such as calcium channel blockers, function limitedly in preventing scar formation and often fail to address the underlying damage to skin cells and the extracellular matrix (ECM). These shortcomings highlight the urgent need for innovative therapies capable of accelerating healing, reducing inflammation, and restoring normal skin function. Research into novel therapies is crucial for tackling the complex pathology of frostbite and its long-term effects.

On October 4, 2024, researchers from Peking Union Medical College Hospital and the National Center for Protein Sciences (Beijing) published a study (DOI: 10.1093/procel/pwae055) in Protein & Cell that explores the potential of human-induced pluripotent stem cell (hiPSC)-derived skin organoids for treating frostbite injuries. This study provides valuable insights into the regenerative capacity of these skin organoids and their potential to facilitate scarless wound healing.

The researchers developed a mouse model of frostbite to better understand the healing process and cellular responses. Using single-cell transcriptomics, they tracked dynamic changes in various cell types, including monocytes, macrophages, epidermal cells, and fibroblasts. The analysis revealed pronounced inflammation and tissue damage in the early stages of frostbite, characterized by increased immune cell infiltration and disruption of the ECM. To address these issues, the researchers engineered hiPSC-derived skin organoids combined with gelatin-hydrogel and transplanted them into frostbite-injured mice. The results demonstrated that these skin organoids significantly accelerated wound healing by mitigating early inflammation through the reduction of inflammatory cytokines (e.g., CCL4 and IL6) and promoting the proliferation of epidermal stem cells. Later in the healing process, the organoids regulated the integrin α5β1-FAK pathway, reducing the transition of fibroblasts to myofibroblasts and remodeling the ECM to prevent abnormal scar formation. Notably, the organoids restored the physiological ECM, paving the way for scarless healing. This breakthrough not only addresses the unique challenges of frostbite but also offers a potential solution for treating a range of other complex skin injuries.

Dr. Ling Leng, one of the corresponding authors, highlighted the significance of their findings: Our study demonstrates that skin organoids can effectively modulate the inflammatory response and promote rapid wound healing in frostbite injuries. This opens up new possibilities for treating complex wounds and preventing long-term complications.

The application of skin organoids for frostbite treatment represents a major advancement in regenerative medicine. By accelerating wound healing and inhibiting scar formation, these skin organoids offer a promising solution for patients suffering from severe frostbite injuries. Their ability to modulate inflammation and restore normal skin function fills a critical gap in current treatments, which often fail to address long-term complications. Future research will focus on optimizing the techniques for skin organoid transplantation and expanding their potential for treating other complex skin conditions, such as burns and chronic wounds. This breakthrough holds the potential to advance frostbite wound care, improving patient outcomes and enhancing quality of life.

References
DOI

10.1093/procel/pwae055

Original Source URL
https://doi.org/10.1093/procel/pwae055

Funding information
This work was supported by the National Natural Science Foundation of China (82341079 and 32270697), the National High-level Hospital Clinical Research Funding (2022-PUMCH-A-022 and 2022-PUMCH-B-061), the CAMS Innovation Fund for Medical Sciences (CIFMS) (2023-I2M-3-002 and 2023-I2M-QJ-001), and the Beijing Municipal Science & Technology Commission, Administrative Commission of Zhongguancun Science Park (Z231100007223009).

About Protein & Cell
Protein & Cell is a fully open access, peer-reviewed journal that publishes research concerning the latest developments in multidisciplinary areas in biology and biomedicine, with an emphasis on protein and cell research. Subject areas include biochemistry, biophysics, cell biology, developmental biology, genetics, immunology, microbiology, molecular biology, neuroscience, oncology, protein science, structural biology and translational medicine. In addition, Protein & Cell addresses research highlights, news and views, and commentaries covering research policies and funding trends in China, and provides a forum to foster academic exchange among researchers across different fields of the life sciences.

Chuanlink Innovations, where revolutionary ideas meet their true potential. Our name, rooted in the essence of transmission and connection, reflects our commitment to fostering innovation and facilitating the journey of ideas from inception to realization.

Related Link:
http://chuanlink-innovations.com

# # #

Contact Information

George Hua

Chuanlink Innovations

Knoxville, Tennessee

USA

Telephone: 8656606278

Email: Email Us Here

Website: Visit Our Website