New bio-inspired algorithm slashes renewable power system costs
Press Release December 27, 2025
New bio-inspired algorithm slashes renewable power system costs
img img

KNOXVILLE, TN, December 27, 2025 /24-7PressRelease/ -- As renewable power rapidly reshapes global electricity systems, engineers face a growing challenge: how to operate increasingly complex grids with maximum efficiency and minimal cost. This study introduces a new bio-inspired optimization approach—the Boosting Circulatory System-Based Optimization (BCSBO) algorithm—that mimics the adaptive behavior of the human circulatory system to navigate difficult decision landscapes. By enhancing search mobility and overcoming local traps, the algorithm consistently uncovers superior operating strategies for power networks integrating wind and solar energy. Across multiple performance scenarios, BCSBO delivered lower costs, smoother voltage profiles, and reduced power losses, signaling a promising new direction for next-generation power-grid optimization.

Modern electrical networks have evolved into dynamic ecosystems where renewable energy brings both opportunity and uncertainty. Solar irradiation fluctuates by the hour, wind speed swings without warning, and conventional optimization methods—designed for stable, fossil-fuel-based systems—struggle to keep pace. Traditional mathematical programming techniques often break down when confronted with nonlinear constraints, valve-point effects, or prohibited operating zones. Meanwhile, many existing heuristic algorithms stagnate, converge prematurely, or perform inconsistently under stochastic renewable conditions. Due to these challenges, there is an urgent need for an optimization strategy that is fast, resilient, and capable of interpreting the new rhythms of renewable-rich power grids.

A team of researchers from Texas Tech University, the University of Bologna, and Islamic Azad University has unveiled a high-performance optimization method designed for the complexities of modern power grids. Published (DOI: 10.1007/s42524-025-4167-2) in Frontiers of Engineering Management in 2025, the new Boosting Circulatory System-Based Optimization (BCSBO) algorithm strengthens an earlier circulatory-inspired framework and delivers superior performance across multiple optimal power flow (OPF) scenarios. Through extensive testing on standard IEEE 30-bus and 118-bus systems, the team demonstrates how BCSBO outperforms leading algorithms in reducing operational cost and enhancing renewable integration.

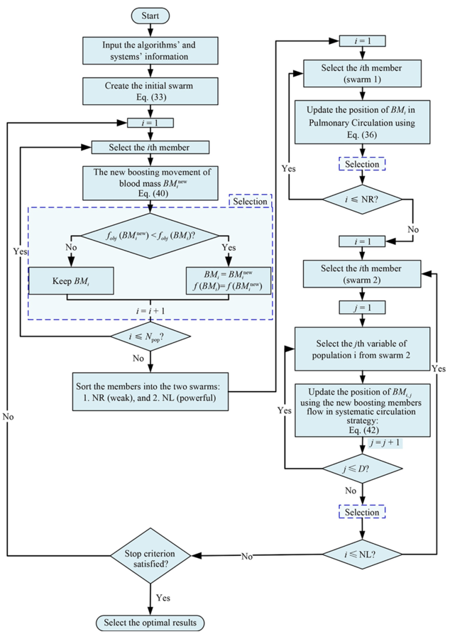
At the heart of the study lies an upgraded algorithm modeled on the biological logic of blood flow. BCSBO expands the original CSBO design by equipping "blood-mass agents" with more flexible, adaptive movement rules that allow them to circulate through the solution space, escape congestion points, and continuously seek better pathways—much like the human circulatory system optimizing for survival.

The algorithm was rigorously evaluated using five distinct OPF objectives: minimizing fuel cost with valve-point effects, minimizing generation cost under carbon tax, addressing prohibited operating zones, reducing network power losses, and limiting voltage deviations. Across all tests, BCSBO delivered the lowest operational costs—for example achieving USD 781.86 in the base cost scenario and 810.77 under carbon-tax conditions—beating well-established competitors like Particle Swarm Optimization (PSO), Moth–Flame Optimization (MFO), Thermal Exchange Optimization (TEO), and Elephant Herding Optimization (EHO).

Crucially, the team incorporated the inherent uncertainty of wind and solar power by modeling stochastic behavior with Weibull and lognormal distributions. Even under highly variable conditions, the algorithm maintained stability, demonstrating strong robustness for real-world renewable systems. These results illustrate BCSBO's ability to navigate multi-objective, non-convex, and renewable-driven OPF landscapes with exceptional consistency.

The authors emphasize that BCSBO represents a decisive step forward for renewable-era grid optimization. "Power networks are no longer governed by predictable and static conditions," the team noted. "Our enhanced circulatory-inspired design allows the algorithm to adapt dynamically, avoid stagnation, and deliver reliable decisions even when renewable output is highly uncertain." They add that BCSBO's consistent outperformance across multiple scenarios makes it a practical tool for engineers seeking cost-efficient, flexible, and environmentally aligned solutions for future electricity systems.

By offering a more intelligent and robust way to solve OPF problems, BCSBO provides grid operators with a powerful tool for the renewable transition. It can help utilities reduce fuel dependence, improve voltage stability, and integrate solar and wind power without compromising network reliability. For regions deploying large-scale renewable assets, the algorithm's ability to manage uncertainty is particularly valuable. Beyond electricity networks, its adaptable computational mechanics make it suitable for broader engineering challenges—including energy storage scheduling, smart-grid control, transportation logistics, and industry-scale optimization tasks—where rapid, accurate, and uncertainty-tolerant decision-making is essential.

References
DOI
10.1007/s42524-025-4167-2

Original Source URL
https://doi.org/10.1007/s42524-025-4167-2

About Frontiers of Engineering Management
Frontiers of Engineering Management (FEM) is an international academic journal supervised by the Chinese Academy of Engineering, focusing on cutting-edge management issues across all fields of engineering. The journal publishes research articles, reviews, and perspectives that advance theoretical and practical understanding in areas such as manufacturing, construction, energy, transportation, environmental systems, and logistics. FEM emphasizes methodologies in systems engineering, information management, technology and innovation management, as well as the management of large-scale engineering projects. Serving both scholars and industry leaders, the journal aims to promote knowledge exchange and support innovation in global engineering management.

Chuanlink Innovations, where revolutionary ideas meet their true potential. Our name, rooted in the essence of transmission and connection, reflects our commitment to fostering innovation and facilitating the journey of ideas from inception to realization.

Related Link:
http://chuanlink-innovations.com

# # #

Contact Information

George Hua

Chuanlink Innovations

Knoxville, Tennessee

USA

Telephone: 8656606278

Email: Email Us Here